领航医药生物科技拟折让约20%发行合共9000万股认购股份 领航医药生物科技(00399)发布公告,于2025年7月15日,本公司与认购人A张彪兵订立认购协议A,认购人A有条件同意认购而本公司有条件同意配发及发行合共6000万股股份,认购价A为每股认购股份A 0.312... 安信科技2025-07-16130 阅读0 评论
美联储的Hammack支持对利率采取观望态度 等待通胀形势明确 美国克利夫兰联邦储备银行行长Beth Hammack表示,她希望看到通胀进一步下降,然后才会支持降息。 “在通胀任务方面,我们尚未达到目标,”Hammack周一在接受福克斯商业新闻采访时表示。“我认为,我们要... 安信科技2025-07-1483 阅读0 评论
与香港顺丰合作终止?拼多多回应:可切换其他自提点,不影响在港一件包邮 7月14日下午消息,有消息称,拼多多与香港顺丰合作终止,香港顺丰回应称,双方合作在6月30日到期,香港顺丰停止为拼多多提供本地集运物流服务。拼多多客服确认了该消息。 拼多多客服表示,受顺丰香港集运暂停接单影响... 安信科技2025-07-1474 阅读0 评论
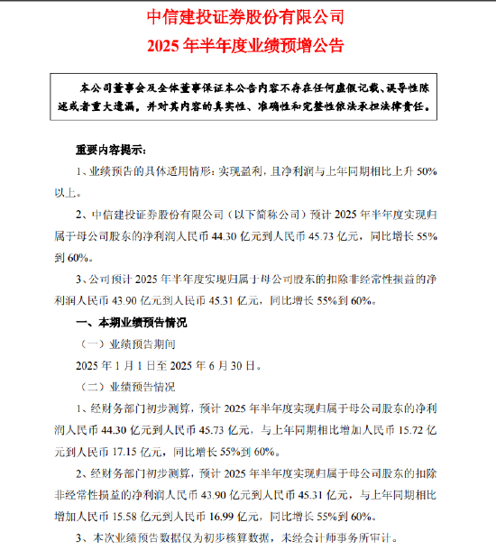
中信建投:预计2025年上半年净利润同比增长55%-60% 炒股就看金麒麟分析师研报,权威,专业,及时,全面,助您挖掘潜力主题机会! 7月14日,中信建投公告,预计2025年半年度实现归属于母公司股东的净利润人民币44.3亿元到人民币45.73亿元,同比增长55%到6... 安信科技2025-07-1477 阅读0 评论
福蓉科技:预计2025年上半年净利润为3900万元到4300万元 快讯摘要 福蓉科技:预计2025年上半年净利润为3900万元到4300万元 每经AI快讯,福蓉科技(SH603327,收盘价:9... 安信科技2025-07-1478 阅读0 评论
最多认可!奇安信10大领域入选2025Gartner 中国安全技术成熟度曲线报告 “网络安全的重点正转向保障人工智能安全、推动业务转型以及增强组织韧性”,Gartner观察到,“市场焦点正从基础合规转向更为复杂的主动防御和以数据为中心的安全策略”。日前,Gartner发布《2025年中国网络安全... 安信科技2025-07-1498 阅读0 评论
美丽生态(000010.SZ):半年度预亏3500万元-5200万元 格隆汇7月14日丨美丽生态(000010.SZ)公布2025年半年度业绩预告,1-6月公司实现归属于上市公司股东的净利润亏损3,500万元~5,200万元,扣除非经常性损益后的净利润亏损4,000万元~5,900万元... 安信科技2025-07-1468 阅读0 评论
和讯投顾都业华:周一市场关键词――短线变盘 今天是7月14日,周一的盘后,我们来聊聊指数的情况。我觉得指数短线可能要选方向了,这种感觉其实挺不舒服的。虽然指数可能还在涨,但从盘面来看,节奏很难把握。我觉得市场短线可能马上要选方向了,走到这个位置的时候,大家要注... 安信科技2025-07-1471 阅读0 评论
学大教育(000526.SZ):预计半年度净利润同比增长41.14%-60.02% 格隆汇7月14日丨学大教育(000526.SZ)公布,预计半年度归属于上市公司股东的净利润22,800万元-25,850万元,比上年同期增长41.14%-60.02%,扣除非经常性损益后的净利润21,000万元-24... 安信科技2025-07-1474 阅读0 评论
和讯投顾田越滢:高开高走,市场缩量,盘面重点在两个细节! 今天早上大盘高开高走,下午是有在窄幅震荡,一整天是有在缩量,这是什么情况?和讯投顾田越滢分析,今天的盘面关键在于两个细节,一个是今天早盘前面半个小时放的量能是咱们这三个月以来放的最大的一个量能,那么意味着今天早盘主力... 安信科技2025-07-1468 阅读0 评论
大神就是大神,这么经典!https://www.2kdy.com